MATLAB에서 그림을 그리다보면 그 주변 여백이 너무 크다는 생각이 들 수 있다.
그래서 MATLAB 그림을 여백없이 저장하는 방법을 찾아보았다.
1. MATLAB의 tiledlayout 기능 사용하기
x = 0:pi/4:2*pi ;
t = tiledlayout(1,1,'TileSpacing','Compact','Padding','Compact');
nexttile
plot(x,sin(x),'b-');
figure;
plot(x,sin(x),'b-');
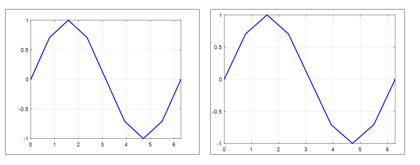
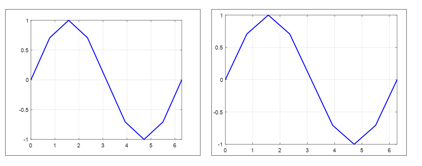
위의 코드처럼 tiledlayout 에서 compact 옵션을 썼을 때와 일반 figure를 비교하면 다음과 같다.

왼쪽이 일반 figure로 그린 것이고 오른쪽이 tiledlayout으로 그린 것을 복사하여 파워포인트에서 테두리 기능을 넣고 비교한 것이다.
이렇게 해서 그림을 저장하면 여백을 줄일 수 있다.
이 방법은 코드에서 익숙한 figure가 아닌 다른 함수를 써야하고 nexttile이라는 추가적인 명령어도 넣어줘야한다. (nexttile이 없으면 제대로 동작하지 않는다.)
여러 개의 그림을 동시에 그리는 것이라면 위 방법이 편하지만 다른 방법도 있다.
그래서 그림을 저장하는 관점에서 더 간편한 방법을 소개한다.
2. MATLAB UI에서 저장하기

다음과 같이 matlab figure를 보면 옵션을 확인할 수 있다.
저기에서는 그림을 저장하거나, 복사하거나, 벡터 그래픽으로 저장하는 옵션 3가지가 있다.
저 기능을 통해 복사하고 저장을 하면 다음과 같이 저장된다.

이 그림 역시 PPT에 복사해서 테두리만 넣은 것이다. 그림을 저 위의 방식으로 저장하면 위 그림처럼 여백이 하나도 없는 상태도 저장할 수 있다.
보통 figure가 있고 그 안에 plot을 그리는데 저 버튼은 figure가 아닌 plot을 따로 저장하고 복사해주는 기능인 것으로 보인다.
'프로그래밍 Programming > 매트랩 MATLAB' 카테고리의 다른 글
| [MATLAB] MATLAB에서 figure를 pdf로 export하기 (exportgraphics) (0) | 2023.01.30 |
|---|---|
| [MATLAB] MATLAB 테마 바꾸는 방법 (0) | 2022.12.27 |
| [MATLAB] 코드 진행 중 잠깐 멈췄다가 아무 키나 누르면 다시 진행 (0) | 2022.11.07 |
| [MATLAB] plot 함수에서 투명도(transparency) 조절하기 (0) | 2022.11.05 |
| [MATLAB] 여러 개의 그래프 색상 중복 안되게 지정하기 (0) | 2022.10.25 |